Dependency Management

Python dependencies in CSLE are managed with PyPi and JavaScript dependencies are managed with npm.

The Python dependencies are defined in the following files:

  • csle/simulation-system/libs/csle-base/requirements.txt
  • csle/simulation-system/libs/csle-base/requirements_dev.txt
  • csle/simulation-system/libs/csle-base/setup.cfg
  • csle/simulation-system/libs/csle-agents/requirements.txt
  • csle/simulation-system/libs/csle-agents/requirements_dev.txt
  • csle/simulation-system/libs/csle-agents/setup.cfg
  • csle/simulation-system/libs/csle-attacker/requirements.txt
  • csle/simulation-system/libs/csle-attacker/requirements_dev.txt
  • csle/simulation-system/libs/csle-attacker/setup.cfg
  • csle/simulation-system/libs/csle-cli/requirements.txt
  • csle/simulation-system/libs/csle-cli/requirements_dev.txt
  • csle/simulation-system/libs/csle-cli/setup.cfg
  • csle/simulation-system/libs/csle-cluster/requirements.txt
  • csle/simulation-system/libs/csle-cluster/requirements_dev.txt
  • csle/simulation-system/libs/csle-cluster/setup.cfg
  • csle/simulation-system/libs/csle-collector/requirements.txt
  • csle/simulation-system/libs/csle-collector/requirements_dev.txt
  • csle/simulation-system/libs/csle-collector/setup.cfg
  • csle/simulation-system/libs/csle-common/requirements.txt
  • csle/simulation-system/libs/csle-common/requirements_dev.txt
  • csle/simulation-system/libs/csle-common/setup.cfg
  • csle/simulation-system/libs/csle-defender/requirements.txt
  • csle/simulation-system/libs/csle-defender/requirements_dev.txt
  • csle/simulation-system/libs/csle-defender/setup.cfg
  • csle/simulation-system/libs/csle-rest-api/requirements.txt
  • csle/simulation-system/libs/csle-rest-api/requirements_dev.txt
  • csle/simulation-system/libs/csle-rest-api/setup.cfg
  • csle/simulation-system/libs/csle-ryu/requirements.txt
  • csle/simulation-system/libs/csle-ryu/requirements_dev.txt
  • csle/simulation-system/libs/csle-ryu/setup.cfg
  • csle/simulation-system/libs/csle-system-identification/requirements.txt
  • csle/simulation-system/libs/csle-system-identification/requirements_dev.txt
  • csle/simulation-system/libs/csle-system-identification/setup.cfg
  • csle/simulation-system/libs/gym-csle-stopping-game/requirements.txt
  • csle/simulation-system/libs/gym-csle-stopping-game/requirements_dev.txt
  • csle/simulation-system/libs/gym-csle-stopping-game/setup.cfg
  • csle/simulation-system/libs/gym-csle-apt-game/requirements.txt
  • csle/simulation-system/libs/gym-csle-apt-game/requirements_dev.txt
  • csle/simulation-system/libs/gym-csle-apt-game/setup.cfg
  • csle/simulation-system/libs/gym-csle-cyborg/requirements.txt
  • csle/simulation-system/libs/gym-csle-cyborg/requirements_dev.txt
  • csle/simulation-system/libs/gym-csle-cyborg/setup.cfg-
  • csle/simulation-system/libs/gym-csle-intrusion-response-game/requirements.txt
  • csle/simulation-system/libs/gym-csle-intrusion-response-game/requirements_dev.txt
  • csle/simulation-system/libs/gym-csle-intrusion-response-game/setup.cfg
  • csle/simulation-system/libs/csle-tolerance/requirements.txt
  • csle/simulation-system/libs/csle-tolerance/requirements_dev.txt
  • csle/simulation-system/libs/csle-tolerance/setup.cfg
  • csle/simulation-system/libs/csle-attack-profiler/requirements.txt
  • csle/simulation-system/libs/csle-attack-profiler/requirements_dev.txt
  • csle/simulation-system/libs/csle-attack-profiler/setup.cfg

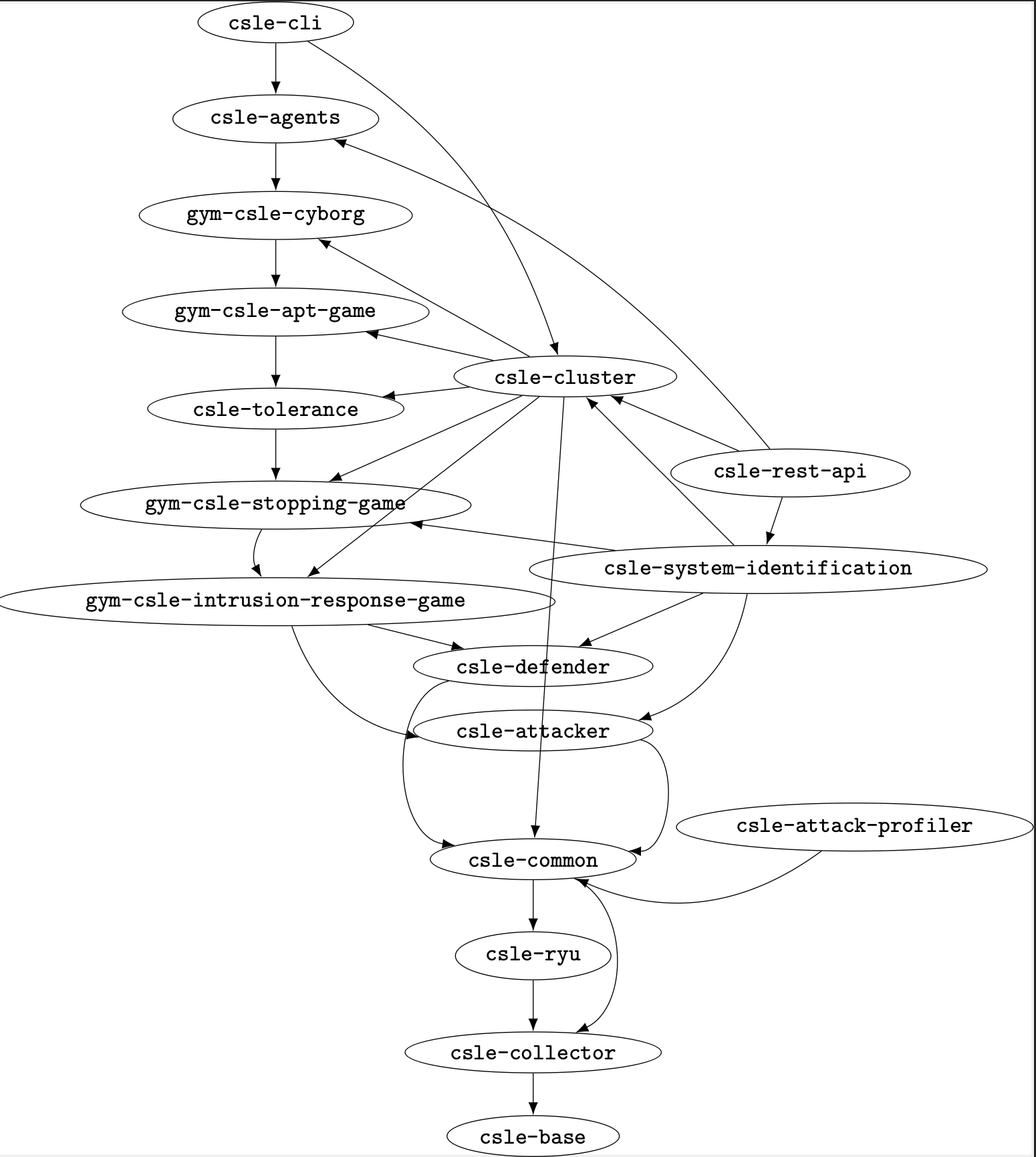
These files need to be updated whenever a Python dependency is added or removed. The dependency structure among the CSLE Python libraries is shown in Fig. 31.

Figure 31: Dependency graph showing the dependencies among the CSLE Python libraries; an arrow from X to Y indicates that X depends on Y; dependency arrows are transitive.

JavaScript dependencies are defined in the file csle/management-system/csle-mgmt-webapp/package.json. This file should be updated whenever a JavaScript dependency is added or removed.